找回密碼
 立即注册

QQ登錄

只需一步,快速開始

查看: 11407|回復: 0

[官方法令] 戶籍遷出國外影響一覽表

[複製鏈接]
發表於 2019-7-15 21:40:13 | 顯示全部樓層 |閱讀模式
如果已經拿台灣身份證後,離開台灣超過2年沒再用台灣護照回過台灣就會發生這個狀況,官方的名詞為:戶籍遷出國外

如果您或您的親友出國超過 2 年且這 2 年內皆未持中華民國護照入境,依戶籍法規定,戶政事務所將於接到內政部移民署的出境通報後,主動辦理您或您親友的戶籍出境遷出登記(戶籍遷出登記後可能受的影響請參考下表)。
戶政事務所受理戶籍遷徙登記時,如查明當事人有出國情形,依事實認定之原則,得不予受理其遷徙登記之申請,但若戶內人口出境未滿 2 年隨全戶遷徙時,於相關證件齊備的情況下仍可隨全戶遷徙。
若當事人戶籍已被辦理出境遷出登記,如須恢復戶籍,必須持中華國護照入境,始得辦理恢復戶籍登記,若為雙重國籍之國人持外國護照入境者,不得恢復戶籍。
辦理恢復戶籍時,請攜帶當事人蓋有我國入境章戳之中華民國護照正本、國民身分證正本、欲入籍地之戶口名簿正本或房屋證明文件(如房屋所有權狀或最近 1 年度已完稅之房屋稅單正本等),至欲恢復戶籍所在地戶政事務所辦理,未成年人恢復戶籍者得由戶長或法定代理人雙方共同申辦。
法令依據:
戶籍法第 16 條第 2 項規定:『全戶遷徙時,經警察機關編列案號之失蹤人口、矯正機關收容人或出境未滿 2 年 者應隨同為遷徙登記。』第 3 項規定:『出境 2 年
以上,應為遷出登記。但有下列情形之一者,不適用之:一、 因公派駐境外之人員及其眷屬。二、隨我國籍遠洋漁船出海作業。』同條第 4 項規定:『我國國民出境後,未 持我國護照或入國證明文件入境者,其入境之期間,仍列入出境 2 年應為遷出登記期間之計算。』第 42 條規定:『依第十六條第三項規定應為出境人口之遷出登記者,其戶籍地戶政事務所得逕行為之。』
依內政部 90 年 10 月 14 日台(90)內戶字第 9070523 號令略以:『……二、嗣後戶政事務所受理民眾申請遷徙登記時, 應向申請人查明當事人是否為出境人口,如係出境人口,基於遷徙登記應依事實認定之原則,得不予受理。……』
內政部民國 98 年 8 月 19 日台內戶字第 0980153436 號函略以:『……雙重國籍國人持外國護照入境者,不得恢復戶籍。……』

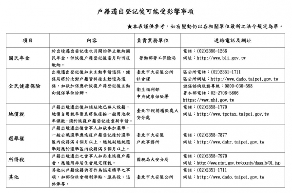
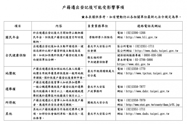
以台北市為例:
20190715213936.jpg

您需要登錄後才可以回帖 登錄 | 立即注册

本版積分規則

Archiver|手機版|新住民大陸配偶論壇

GMT+8, 2025-11-21 18:37 , Processed in 0.984866 second(s), 19 queries .

Powered by Discuz! X3.5

© 2001-2025 Discuz! Team.

快速回復 返回頂部 返回列表