找回密碼
 立即注册

QQ登錄

只需一步,快速開始

查看: 9992|回復: 3

[官方] 內政部修正「大陸地區人民在臺灣地區依親居留長期居留或定居許可辦法」相關規定,取消大陸配偶保證人及放寬大陸配偶繼續居留等相關規定,於2012.11.25日起施行

[複製鏈接]
發表於 2012-12-9 11:41:06 | 顯示全部樓層 |閱讀模式
內政部修正「大陸地區人民在臺灣地區依親居留長期居留或定居許可辦法」相關規定,取消大陸配偶保證人及放寬大陸配偶繼續居留等相關規定,業於101年11月23日發布,並於11月25日起施行

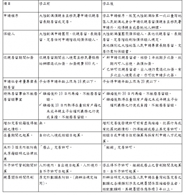
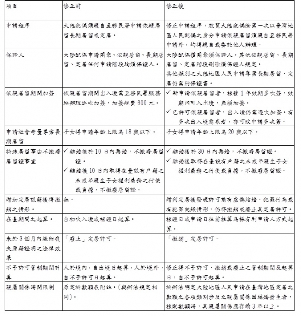
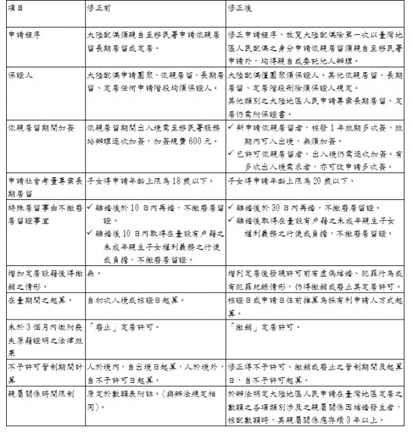
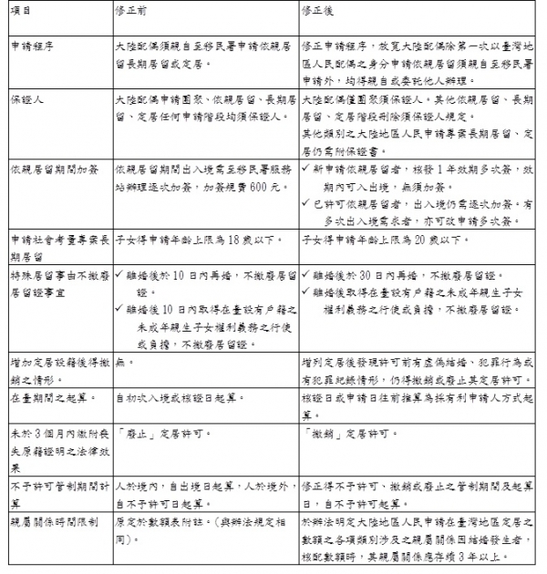
基於大陸配偶與外籍配偶權益衡平的政策原則,內政部業已修正「大陸地區人民在臺灣地區依親居留長期居留或定居許可辦法」(下稱「居留定居許可辦法」)相關規定,業獲行政院於101年10月30日核定,內政部於11月23日發布,並於11月25日起施行,相關修正重點如下:


(一)刪除「居留定居許可辦法」第5、6、12、24、25、30與31條有關大陸配偶申請居留及定居須附保證書的規定,即大陸配偶僅須於申請團聚時檢附保證書,而於申請依親居留、長期居留及定居時,均無須檢附由保證人出具之保證書,更加簡化大陸配偶申請居留及定居時程序。


(二)為便利大陸配偶往返於兩岸,修正「居留定居許可辦法」第16與17條規定,對於大陸配偶於依親居留階段所持證件,由現行核發3年逐次加簽證件,放寬為核發1年多次加簽證件,毋須於每次入出境需由各服務站辦理加簽手續,使大陸配偶入出境更為便捷。



(三)修正「居留定居許可辦法」第23條規定,有關大陸配偶之大陸親生子女,為現在婚姻關係存續中之臺灣地區人民收養,或臺灣地區人民(包含大陸配偶取得身分證者)之大陸親生子女者,其申請來臺專案長期居留之年齡上限,由原規定18歲以下,放寬為20歲以下,即大陸配偶取得身分證後,可申請大陸20歲以下子女來臺專案長期居留,以保障大陸配偶的家庭團聚權。


(四)本次修正「居留定居許可辦法」第23條規定,將大陸配偶於長期居留階段,其大陸親生子女申請來臺專案長期居留之條件,由修正前須在14歲以下申請來臺探親,並於來臺探親後滿4年,得申請來臺專案長期居留,放寬為16歲以下,亦即大陸配偶取得身分證前,得申請16歲以下大陸子女來臺探親,並於來臺探親後滿4年,得申請來臺專案長期居留。


(五)另刪除「居留定居許可辦法」第14、26與33條有關大陸配偶離婚須於後10日內經協議取得在臺設有戶籍之未成年親生子女監護權,始得繼續居留中有關10日期間的規定,即大陸配偶離婚後,只要取得未成年親生子女之監護權,即得繼續在臺居留及定居,以保障大陸配偶之權益。


前揭許可辦法之修正,除了促進大陸配偶在臺身分權益的保障外,並進一步賦予其更完整的家庭團聚權,使其得就近照顧未成年子女,同時也使大陸配偶入出境程序更為便捷,有助於達到提供大陸配偶更為公平、友善生活環境的政策目標。






20130123014738523.jpg



補充:針對第二點,目前能想到的主要是會影響到駕照考取,以往依親居留證會發給3年有效,則可以去考台灣的駕照,以後第一次只發放有效期1年的證件,因為考台灣駕照還需要你的證件剩餘有效期時間超過1年,那麼新制上路後,則陸配需要需要在拿到滿依親居留證一年的時候辦理延期後才可以去報考駕照。

評分

參與人數 1金钱 +1 收起 理由
萍(新莊) + 1 熱心助人獎勵!

查看全部評分

發表於 2013-2-21 15:07:29 | 顯示全部樓層
{:25:}感恩
回復

使用道具 舉報

發表於 2013-3-22 22:18:52 | 顯示全部樓層
hi   提到有關台灣配偶死亡   陸配延長事情身份證    想瞭解   是否可以同修憲  謝謝    平時沒有時間看希望  謝謝您  可以讓我方便瞭解我想知道的事項
回復

使用道具 舉報

 樓主| 發表於 2013-3-22 22:54:57 | 顯示全部樓層
踏雪尋梅~梅 發表於 2013-3-22 22:18
hi   提到有關台灣配偶死亡   陸配延長事情身份證    想瞭解   是否可以同修憲  謝謝    平時沒有時間看希 ...

哈,我不是立法委員噢~不是我說了算的,不過我可以及時的把和我們陸配相關的官方消息匯集整理到論壇來,你平時有空的時候關注下論壇即可,如果你沒收藏論壇,可以按鍵盤上的CTRL+D來把論壇放到我的最愛裡面,方面以後瀏覽,重大的消息我會用醒目的文字寫出來,甚至是在論壇右下角的“站長推薦”裡面。不過看我整理的6改4的最新消息你應該能看到,這次即使是身份證6改4成功,也是針對一般大陸配偶,而如果台灣配偶死亡的情況,那就是8改6啦,不會對比一般配偶一樣變為4年,目前看是這個樣子。
回復

使用道具 舉報

您需要登錄後才可以回帖 登錄 | 立即注册

本版積分規則

Archiver|手機版|新住民大陸配偶論壇

GMT+8, 2025-11-21 20:39 , Processed in 1.688299 second(s), 24 queries .

Powered by Discuz! X3.5

© 2001-2025 Discuz! Team.

快速回復 返回頂部 返回列表